Perancangan Sistem Otomatis Pompa Air Menggunakan Frekwensi Radio 27 MHz

##plugins.themes.academic_pro.article.main##

Asni Tafrikhatin
Eko Kurniawan
Rifki Muslihin
Sugeng Kusworo

Abstract

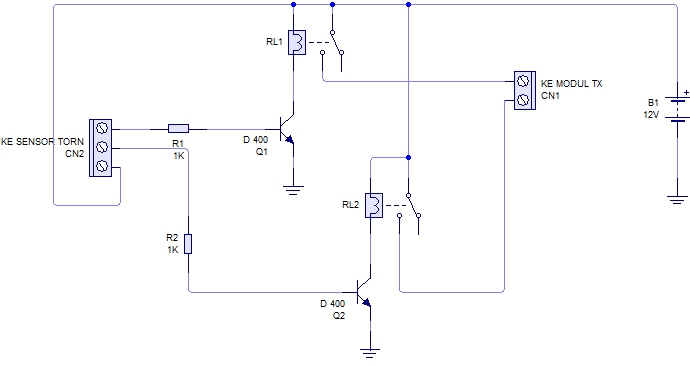
The need for water is one of the basic human needs. Humans often do not realize that they have wasted water for things that are less useful. Water saving should be realized by the general public. One way to save water is by not forgetting to turn off the water when the water is full in the water reservoir. The problem of often forgetting to turn off the water is one of the main factors. This research method consists of problem identification, product design, product testing, and product evaluation. The product made in this research is WLC using a radio frequency of 27 MHz. Based on the test results, this radio frequency can work from a distance of 1 meter to 5 meters. WLC with radio frequency is expected to be a cheap alternative to WLC types.

##plugins.themes.academic_pro.article.details##

How to Cite
Tafrikhatin, A., Kurniawan, E., Muslihin, R., & Kusworo, S. (2021). Perancangan Sistem Otomatis Pompa Air Menggunakan Frekwensi Radio 27 MHz. JASATEC : Journal of Students of Automotive, Electronic and Computer, 1(2), 54-61. https://doi.org/10.37339/jasatec.v1i2.738

References

[1] S. Aswad and R. Wangdra, “Pengaruh Harga dan Kulitas Pelayanan Terhadap Kepuasan Konsumen Pengguna Air Bersih Masyarakat Kampung Air Batam Center,” JIM UPB, vol. 6, no. 2, 2018.
[2] M. Iqbal and K. A. Khan, “Simulation of Water Level Control in a Tank Using Fuzzy Logic in Matlab.,” International Journal Of Engineering And Computer Science, vol. 6, no. 5, pp. 21303–21306, 2017, doi: 10.18535/ijecs/v6i5.18.
[3] S. M. K. Reza, S. A. Tariq, and S. M. M. Reza, “Microcontroller Based Automated Water Level Sensing and Controlling: Design and Implementation Issue,” in The World Congress on Engineering and Computer Science, 2010, vol. 1, no. 1, pp. 220–224.
[4] Sriani and F. Purwaningtyas, “Sistem Water Level Control Untuk Budidaya Ikan Gurame Menggunakan Logika Fuzzy Berbasis Mikrokontroler,” Jurnal Ilmu Komputer dan Informatika, vol. 3, no. 1, pp. 48–57, 2018.
[5] N. P. D. Fadhillah Azmi, Insidini Fawwaz, Muhathir, “Rancang Bangun Water Level Detection Dengan Sensor Ultrasonik Berbasis Fuzzy Logic Design,” JITE (Journal of Informatics and Telecommunication Engineering) Available, vol. 3, no. 1, pp. 62–68, 2019.
[6] A. Amin, “Monitoring water level control berbasis arduino uno menggunakan lcd lm016L,” Jurnal Ilmiah Teknik Elektro, vol. 1, no. 2, pp. 41–52, 2018.
[7] D. Aji Saputro, S. Luffiah Khasanah, A. Tafrikhatin, T. Elektronika, and P. Dharma Patria, “Perangkap Tikus Otomatis Menggunakan Sensor Inframerah Berbasis Wemos D1 Mini,” Jurnal Pendidikan Tambusai, vol. 5, no. 3, pp. 6188–6195, 2021.
[8] F. Ali Husaini and A. Tafrikhatin, “Penembakan Lampu dengan Variabel Dioda Led untuk Mini Studio,” Jurnal Pendidikan Tambusai, vol. 5, no. 3, pp. 6214–6221, 2021.
[9] A. W. Putra, R. Nuryanto, and A. Tafrikhatin, “Fitur Pengingat Kegiatan Masjid Dengan Kontrol Wi-Fi Berbasis ESP-32 Pada Jam Digital Mosque Activity Reminder Feature With ESP-32 Based Wi-Fi Control On Digital Clock,” Jurnal Pendidikan Tambusai, vol. 5, no. 3, pp. 6177–6187, 2021.
[10] A. Tafrikhatin and Dwi Sri Sugiyanto, “Handsanitizer Otomatis Menggunakan Sensor Ultrasonik Berbasis Atmega 328 Guna Pencegahan Penularan Virus Corona,” Jurnal E-Komtek (Elektro-Komputer-Teknik), vol. 4, no. 2, pp. 127–135, Dec. 2020, doi: 10.37339/e-komtek.v4i2.394.

DB Error: Unknown column 'Array' in 'WHERE'